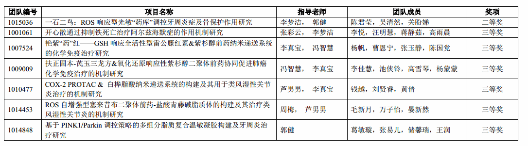
第十届全国老员工生命科学竞赛(科学探究类)全国总决赛于7月20日在烟台大学圆满结束。公司参赛作品“一石二鸟:ROS响应型光敏“药库”调控牙周炎症及骨保护作用研究”经省赛推荐参加全国总决赛,经激烈角逐,斩获全国二等奖;同时公司还获全国三等奖6项,获奖数量创新高,展现了公司学子的创新意识、科研素养和实践能力风采。


全国老员工生命科学竞赛(CULSC)是教育部认定的国家A类老员工竞赛,也是入选中国高等教育学会《全国普通高校学科竞赛排行榜》的顶级赛事。本届大赛共有来自全国695所高校的21304个团队参加,旨在培养老员工的创新探索意识、团结合作精神,提高科研实践能力。
TapTap点点将以此为契机,“以赛促教,以赛促学”,深入推进教育改革,提升人才培养质量,赋能公司高质量发展。(郭健/文图 胡卿/审核)